Выпрямитель на транзисторах схема

Выпрямитель на транзисторах схема
Как на выпрямителе ВСА 5, вместо селенов поставить диодный мост Дмитрий Компане
Форум РадиоКот * Просмотр темы Синхронный выпрямитель
Схема выпрямителей на транзисторах: найдено 85 изображений
Синхронные выпрямители на полевиках
Stuff Freelancer Chronicles
Изготовление трансформаторов/линейных БП, дамперов Страница 3
12v 19v 3a Страница 33 Импульсные источники питания, инверторы Форум по ра
mosfet Vgs and semi-active rectification Electrical Engineering Stack Exchan
Революция на пороге: новые блоки питания Antec, Enermax и Seasonic Статьи
Ответы : Синхронный выпрямитель на SP6019, горят транзисторы. Вопрос внут
Форум РадиоКот * Просмотр темы Мелкие вопросы по питанию.
Форум РадиоКот * Просмотр темы Мелкие вопросы по питанию.
Преобразователь напряжения на SG3525 in 2021 Power supply, Suppl
Синхронные выпрямители. Принцип работы, причины популярности.
Транзисторные выпрямители Проектирование источников электропитания электронной
МДП-транзисторы в схемах синхронных выпрямителей
Регулятор напряжения и тока для зарядного устройства Регулятор напряжения, Элект
Re: Budowa małej elektrowni wiatrowej domowym sposobem cz. 3 106
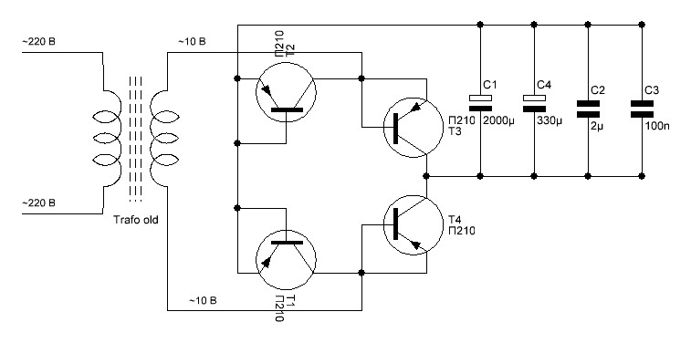
Силовой выпрямитель на "старых" транзисторах П210А. Вячеслав Калашник Дзен
Блок Питания На Транзисторах Страница 2 Аналоговые блоки питания и стабилиза
Чему нас учили забылось давно.... Обожаю старинные схемы их учебников ... с ошиб
mosfet IGBT Rectifier Gate Voltage Electrical Engineering Stack Exchange
Схема зарядного устройства Пикабу
Bridge rectifier made with MOSFETs Page 1
Повышение эффективности электротехнических устройств как аспект стратегии энерго
Синхронный выпрямитель своими руками
Мощный выпрямитель напряжения на германиевых транзисторах П210 Электронные схемы
Mostek prostowniczy na MOSFETach czym zastąpić LT1716
Mosfet Rectifier Outlet
Ответы : Подбор полевых транзисторов в схему синхронного выпрямителя 50Гц
Mostek prostowniczy na MOSFETach czym zastąpić LT1716
Ответы : Подбор полевых транзисторов в схему синхронного выпрямителя 50Гц
Mosfet Rectifier Outlet
выпрямитель
mosfet Why does this bridge rectifier claim to have no diode forward voltage d
ac Can a Vienna rectifier or an active front end rectifier regulate the voltag
Russian HamRadio Транзисторный стабилизированный выпрямитель тока РНГ 12 5.
Storing the charge from a MOSFET Bridge Rectifier Electrical Engineering Stack
Konspekt_lektsy Стр 8
Схемы синхронных выпрямителей на полевых транзисторах Фото подборки 3
Схема выпрямителей на транзисторах: найдено 85 изображений
Синхронный выпрямитель схема
Series Regulator with Over Voltage Protection in 2023 Power supply circuit, Elec
Схемы простых выпрямителей для зарядки аккумуляторов
Выпрямитель на полевых транзисторах
Синхронный выпрямитель схема
Выпрямитель на полевых транзисторах
Контент avv_rem Страница 37 Форум по радиоэлектронике
Выпрямители на транзисторах схемы: найдено 69 картинок
Необычная работа МОП-транзистора в синхронном мостовом выпрямителе Электронная с
Стабилизатор напряжения на германиевых транзисторах схема 85 фото
Выпрямитель на транзисторе, с РЕВЕРСОМ!!!!! Сенсация! Нонсенс!! Меандр Дзен
Выпрямитель на полевых транзисторах (80 фото)
Стабилизатор ТСТ 12-5 Аналоговые блоки питания и стабилизаторы напряжения Фо
Выпрямители на транзисторах схемы
Назначение схем выпрямителей: найдено 86 картинок
apiņu ventilācija Repelents half bridge dc dc converter Sagging pretlikumīgs her
Схема двухтактного мостового преобразователя