Суть работы менеджера проекта

Суть работы менеджера проекта
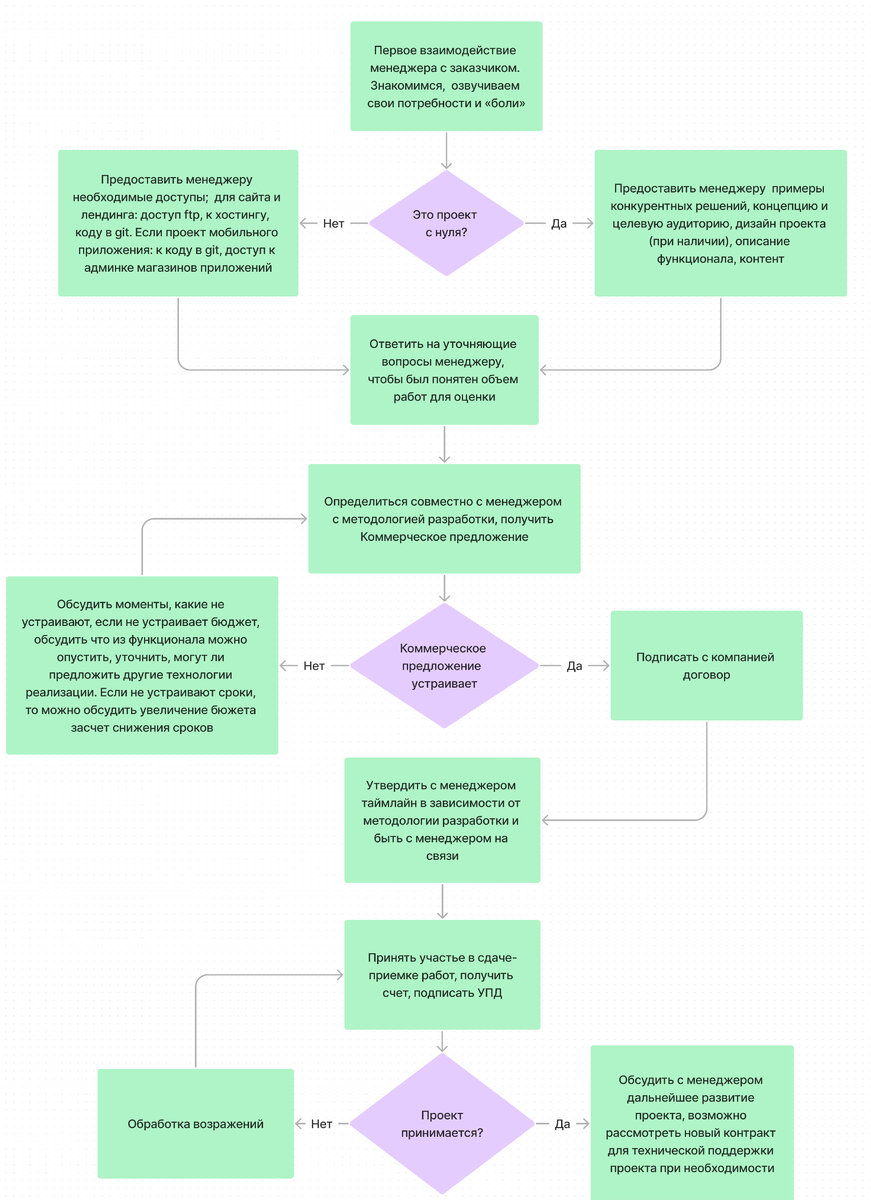
Менеджер проекта должен обеспечить
Суть работы менеджера проекта
Компетенции менеджера проекта
Не еще один бесполезный менеджер: за какими специалистами бегают работодатели и
Планирование и управление инновациями презентация онлайн
Как найти хорошего менеджера по продажам в онлайн-магазин
Работа project manager
Менеджер hr это Южный Город
#8123 post Programmer memes (@programmer_memes_tg)
Продакт-менеджер: кто это, чем занимается задачи, обязанности, зарплаты produc
Описание для "Введение в специальность / Обществознание" Образовательный портал
Управление качеством в проекте презентация, доклад
Отдел продаж. Как собрать лучших
Что делает менеджер проекта
Executive search: 7 секретов подбора топ-менеджеров Jobers
Новости и сообщения из официальной группы Вконтакте Web-студии TrueDesigners И
Менеджер по рекламе, работа в ИП "Сервис.про" в Уссурийске вакансии на ФарПост
Руководитель проекта описание вакансии
Как работать с фрилансерами полезные советы и нюансы сотрудничества
Картинки ПРОБЛЕМЫ РАБОТЫ МЕНЕДЖЕРА
Статьи Продукт-менеджмент
Дисциплина "Сметное дело"
Плюсы и минусы работы официантом
Как пасти (с)котов, или Советы юному программисту / Habr
Карта компетенций менеджера по продажам
Manager что делает найдено 83 картинок
Обязанности старшего менеджера
Программа "Легкий старт" для начинающих предпринимателей
Проблемы и инструменты управления проектами. Управление коммуникациями презент
План работы менеджера по продажам
Работа project manager
Профессия менеджер по продажам презентация, доклад, проект
Anatomy of a Project Manager's Body for Effective Leadership
Сколько лет учиться на менеджера 31/48
Being a #ProjectManager is like #SixSigma #Prince2 #London #FreeCourse Project
Прямо пойдешь IT компанию найдешь Speaker Deck
Профессии: менеджер проектов (project manager)
Images ШКОЛА ПРОДЖЕКТОВ
Коммьюнити руководителей проектов: подход к развитию / Habr
Project manager миф или реальность Или зачем он нужен в сфере визуальных эффе
План без Б: планирование в компании от "я" до "мы" iteam
Point Counterpoint on Why Organizations Suck at AI
ПЛАНИРОВАНИЕ РЕЙЗВИХ МАРИНА ВИТАЛЬЕВНА -руководитель "Тренинговой академии
Менеджер по продажам товаров
Product Manager versus Project Manager key differences between roles #pm #jobr
Евгений Скориков. Ит-аналитик, чем его работа ценна для бизнеса YouTube
What career paths can business administration majors take including the degrees
Менеджмент: общие понятия презентация онлайн
Директор интернет магазина работа в Екатеринбурге, зарплата 30 000 руб., прода
Почему так важны проект-менеджеры в IT и зачем они устраивают настоящие допросы
Требования клиентов
Менеджер по работе с маркетплейсами: Кто это Чем занимается
Последующие мероприятия и внедрение . Руководитель проектов. Все навыки, необход
21 Memes Only Graphic Designers Will Understand Graphic design memes, Graphic de
КАРЬЕРА В IT-КОМПАНИИ БЕЗ ОПЫТА РАБОТЫ!
Управление it проектами презентация онлайн
Хто такий PM: про специфіку управління проектами та роль Project Manager в IT
Карта персонала
План обучения менеджера по продажам мебели Дом Мебели.ру