Схема лучшего электронного предохранителя

Схема лучшего электронного предохранителя
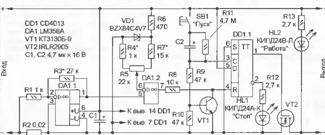
Контент Borodach Страница 560 Форум по радиоэлектронике
ЭЛЕКТРОННЫЙ ПРЕДОХРАНИТЕЛЬ Схемы Решения Аргументы (часть1) Дмитрий Компанец Дзе
Пин от пользователя Andrey на доске Электроника Принципиальная схема, Электроник
Простой БП с электронным предохранителем
Электронный предохранитель схема. 6. электронные предохранители и ограничители п
Контент Borodach Страница 385 Форум по радиоэлектронике
ЭЛЕКТРОННЫЙ ПРЕДОХРАНИТЕЛЬ Схемы Решения Аргументы (часть2) Дмитрий Компанец Дзе
Предохранитель от повышения напряжения в сети на CD4060B (с печатной платой) Э
Схема автоматического отключения ЗУ после заряда Форум радиолюбителей
ЭЛЕКТРОННЫЙ ПРЕДОХРАНИТЕЛЬ Схемы Решения Аргументы (часть1) Дмитрий Компанец Дзе
Предохранители просто
Электронный предохранитель: расчёт схемы защиты
Электронный предохранитель для блока питания Электронная схема, Схемотехника, Пр
Регулятор тока для зарядного устройства или БП YouTube
Электронный предохранитель схема. 6. электронные предохранители и ограничители п
Схема электронного предохранителя постоянного тока СХЕМА на тиристоре и транзист
Не Работает Электронный Предохранитель Страница 2 Начинающим Форум по ради
ЭЛЕКТРОННЫЙ ПРЕДОХРАНИТЕЛЬ Схемы Решения Аргументы (часть1) Электронная схема, Э
Схема электронного предохранителя постоянного тока на 12 вольт. Дмитрий Компанец
Схема электронного предохранителя
Стр. 54 журнала "Радио" № 2 за 2000 год (крупно)
ЭЛЕКТРОННЫЙ ПРЕДОХРАНИТЕЛЬ Схемы Решения Аргументы (часть1) Дмитрий Компанец Дзе
Предохранитель Электронный для постоянного тока на тиристоре и транзисторе You
Электронный предохранитель: Электронные предохранители. Вопросы и ответы Произ
Электронный предохранитель RU2622893C1 Патенты Росстип
Электронный предохранитель схема фото
Сверхбыстрый электронный предохранитель на транзисторах (регулируемый) 10-18В 0,
Самовосстанавливающийся электронный предохранитель RadioRadar
Индикатор перегорания сетевого предохранителя