Пример доказательства по определению предела функции

Пример доказательства по определению предела функции
Ответы : Как решать ЭТО
Определение предела последовательности фото
21. Доказательство предела функции по определению, примеры 1,2. YouTube
Решите хотябы один пожалуйста Мегамозг.com
Сформулируйте определение предела функции
Ответы : Помогите пожалуйста с решением
Презентация на тему: "Непрерывность функции Рассмотрим функцию F(x A10
PPT Связь непрерывности и дифференцируемости функций. PowerPoint Presentation
Используя определение последовательности, доказать, что MathHelpPlanet
23. Предел функции на бесконечности, пример на доказательство YouTube
Ответы : Помогите доказать предел Lim ln (n 3)=+inf n->inf
Обратная функция прямой
Картинки ИСПОЛЬЗУЯ ОПРЕДЕЛЕНИЕ
Функции нескольких переменных. (Лекция 1) презентация онлайн
Разное Страница 2196 Таловская средняя школа
9
Картинки 2 ОПРЕДЕЛЕНИЯ ПРЕДЕЛА
Определение теорема Вопросы и ответы
Ответы : Пожалуйста помогите решить задачи по математике ПРЕДЕЛЫ
Разное Страница 572 Таловская средняя школа
Предел (Ксения Антипова) / Стихи.ру
Функции нескольких переменных презентация, доклад, проект скачать
Урок по теме "Предел последовательности" математика, презентации
Предел в алгебре: Вычисление пределов последовательностей урок. Алгебра, 10 кл
Ответы : Как доказать lim n/2=0, n---> бесконечность br br сколько спо
Функции нескольких переменных. (Тема 5) презентация, доклад, проект скачать
Доказать по определению предела функции
Конечный предел Вопросы и ответы
Бумеры, зумеры, миллениалы, покерфейс и шаурма слова, которые официально добав
Ответы : помогите с решением Предела функции! Lim (2x+1) (ln(x+3) lnx)
Ответы : помогите с решением Предела функции! Lim (2x+1) (ln(x+3) lnx)
Пределы программа
Производная и дифференцируемость функции презентация онлайн 2C9
Найти предел функции с подробным решением
Теорема Ролля
Определение и нахождение пределов. Методы решения лимитов
Свойства сходящихся последовательностей фото
Как Расписать Предел По Коши 69 фото
Как определить предел
Свойство 3 и 11
ФизМат: Зачет 58 Понятие односторонних пределов, необходимое и достаточное услов
Разное Страница 2596 Таловская средняя школа
Пределы степенных функций
Разное Страница 2196 Таловская средняя школа
Предел функции как найти . Таловская средняя школа
Пределы и непрерывность Кафедра Математика и моделирование СГТУ
Определение предела функции на бесконечности 1cov
Презентация представление о пределе функции в точке и о непрерывности функции в
alexxlab Страница 3116 Таловская средняя школа
Предел функции презентация онлайн
Замечательные пределы презентация
Определения предела функции свойства предела функции: найдено 80 картинок
4 определения предела (86 фото)
Разное Страница 2596 Таловская средняя школа
Картинки ОГРАНИЧЕНИЯ ГРАФИКА ФУНКЦИИ
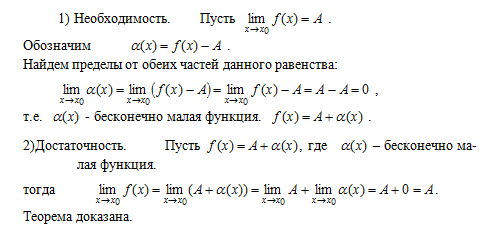
Доказательства свойств пределов
Доказать предел функции
Доказательство следствий первого замечательного предела
Флудилка Страница 4692 Форум Лиги-17