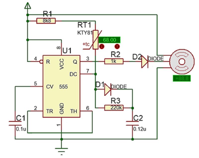
Подключение датчиков ptc

Подключение датчиков ptc
ПневмоЭлектроСервис" представляет "PATLITE" Публикации Элек.ру
Practical tips for installation and using of thermistor motor protection EEP
Кдт 50 Каталог продукции
Как подсоединить датчик температуры: Схема подключения датчика температуры охлаж
Ptc датчик схема подключения 89 фото
Подключение к аналоговому датчику Аппаратная платформа Arduino
Z109REG2: универсальный преобразователь с гальванической развязкой Seneca. КИП-С
Изготовление датчика ds18b20 из отдельных деталей.-Электронное оборудование-Alco
PT100 Sensor with Microcontroller: Circuit Diagram
How to use PTC thermistors as current protection Application Note Tech Library T
Руководство по эксплуатации ПБР10А пускатель бесконтактный реверсивный
Вопрос по схеме подключения датчика протечки Пикабу
Контроль температуры электродвигателя
avr NTC Thermistor circuit, ADC conversion, compute temperature Electrical E
Ответы : ntc k10 как реализовать NTC 10K 3950 в ацп 10 bit чтоб на 7 сегм
непонятки с датчиком тока ACS712 5A Аппаратная платформа Arduino
Ptc датчик схема подключения 89 фото
Проверка пт: найдено 82 изображений
Temperature protection using PTC and LM393 Protection, Electronics circuit, Indu
Hc sr04 схема: Переделка ультразвукового датчика HC-SR04 Академия робототехник
Температурные датчики * OmniDoc
Как подключить датчик движения дд 008
Подключение датчика температуры Pt 100 к Ардуино Аппаратная платформа Arduino Ар
Подключение датчиков с токовым выходом к вторичным приборам Всё про КИПиА Дзен
Arduino B04 датчик температуры DS18B20 купить в интернет-магазине по низкой це
Установка охранных извещателей заказать монтаж и подключение датчиков охранной
Harm & Fab Academy
Купить Датчик движения B.E.G. PD9-1C-12-48V-FC (92985) в интернет-магазине shop.
Простая сигнализация настройка датчиков и сборка системы