Микроволновый радар датчик схема подключения

Микроволновый радар датчик схема подключения
Как подключить датчик RCWL-0516 к Arduino Блог об Arduino, ПЛИС и современных
Как сделать из копеечного датчика RCWL-0516 сигнализацию и автомат освещения.
Microwave Radar Motion Sensor Switch Codrey Electronics Electronic circuit pro
RCWL-0516 модуль СВЧ-радарного датчика, индукционный датчик умный модуль переклю
Удаленный мониторинг Страница 2 Сообщество ESP8266
5 шт./партия, датчик микроволнового радара AliExpress
RCWL-0516 Microwave Radar Motion Detector (HCSENS0040) .c
Установка пожарной сигнализации УПС-ТПС-ПО способ
Как подключить датчик RCWL-0516 к Arduino Блог об Arduino, ПЛИС и современных
Ультразвуковой датчик движения для включения света фото
Микроволновый датчик присутствия
Motion detector with light & mp3 player Mohammad Forgani (Forghanian)
1/5/10/20 x RCWL-0516 Microwave Radar Sensor Human PIR Motion Detector Module eB
Схема радар детектора принципиальная
VRTP Микроволновый датчик движения сделай сам.
СВЧ детектор движения RCWL-0516
The AMAZING RCWL-0516 Microwave Radar Sensor. Arduino Pi ESP32 ESP8266 eBay
Идентификатор микроволнового радара, датчик движения тела AliExpress
VRTP Микроволновый датчик движения сделай сам.
Wiring the RCWL0516 Auto Induction Doppler Microwave Radar with ESP8266/32/Ardui
Делаем сами своими руками.: Доплеровский радиолокационный датчик движущихся об
24,125 Ггц,Микроволновый Радар,Автоматическое Распознавание Лица На Двери,24g,Мо
СВЧ-датчик движения RCWL-0515
HB100, высокоточный доплеровский радар купить в интернет-магазине по низкой це
Find Out When Someone Entered a Room Using Radar Sensor Xyc-wb-dc Visuino Vi
Контент LexRoss Страница 7 Форум ELECTRONIX
Форум РадиоКот * Просмотр темы тиристор + ик сенсор
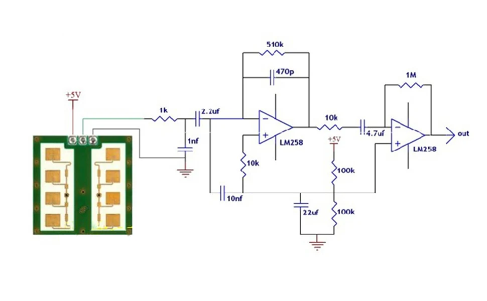
РадиоКот :: Микроволновой датчик движения.
New Page 1