Pfd схема технологического процесса это

Pfd схема технологического процесса это
Pfd схема технологического процесса это
Установка подготовки нефти online presentation
Process alternatives and flowsheeting processdesign
process diagram symbols field instrumentation
Process and Instrument Drawing Ingenieria de control, Simbolos
Plant Layouts ,GA Drawings & Detailings phoenixenggservices
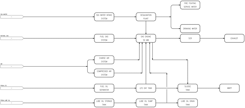
A process flow diagram (PFD) is commonly used by engineers in natural gas proces
Ozonation Process Flow Diagrams, Process Flow Diagram, pfd, Mumbai, India
Use the PFD and information of the HDA process as a
Pfd схема это
electrical schematic drawing templates electrical get Schematic drawing, Electri
Design S2 processdesign
Pfd схема: Создание ИД&или PFD Мир Антенн Спутниковое телевидение в Бийске
Ozonation Process Flow Diagrams, Process Flow Diagram, pfd, Mumbai, India
Ozonation Process Flow Diagrams, Process Flow Diagram, pfd, Mumbai, India
Ozonation Process Flow Diagrams, Process Flow Diagram, pfd, Mumbai, India
Ozonation Process Flow Diagrams, Process Flow Diagram, pfd, Mumbai, India
A process flow diagram shows the relationships between the major equipment’s (co
Ozonation Process Flow Diagrams, Process Flow Diagram, pfd, Mumbai, India
PFD of the oxyfuel coal power plant configuration. The figure shows the... Downl
MISS. RAHIMAH BINTI OTHMAN ppt download
Shale Gas to Ethylene (G2) processdesign
Electronics Free Full-Text Design and Emulation of All-Digital Phase-Locked Loop
Chemistry PFD EdrawMax Templates
Herstellung PFD Linux, Software, Floor plans
File:High Pressure Leach SysCAD Documentation
Exploring the Controls System on DOW Heat Exchangers Chemical and Biomolecular E
Pid pfd схемы
Page 12 Texvyn Technologies
File:Spray Roaster Acid Regeneration Plant Basic Wikipedia
Описание технологического процесса и технологической схемы
File:Spray Roaster Acid Regeneration Plant Basic Wikipedia
Cours de tuyauterie, PID, PFD, symboles Rocd@cier, Forum soudage et chaudronneri
Process Flow Diagram (PFD) of the high-pressure reactor unit. (1)... Download Sc
Dynamics Seminar Section 9 Risk Assessment ppt download
ARTIKEL,SOFTWERE,GAMES,INFORMASI,DAN CERITA-CERITA SEDIH: BELAJAR membuat PFD de
DIAGRAM Difference Between P Id Process Flow Diagram
What is a Process Flow Diagram (PFD) ppt download
avionics Does SDAC display data for both the PFD, ND and the ECAM display A
What is a Process Flow Diagram (PFD)
What is Process Flow Diagram (PFD)
Ozonation Process Flow Diagrams, Process Flow Diagram, pfd, Mumbai, India
Информационно технологическая основа
Описание картины садырбаева боровое 3 класс
P&ID and PFD beer process flow diagram
Pfd схема технологического процесса это
PPT ERT 422/4 Piping and instrumentation diagram ( P&id ) PowerPoint Prese
December 2012 What is Instrumentation
P id
Ozonation Process Flow Diagrams, Process Flow Diagram, pfd, Mumbai, India
Video Tutorial: PFD Pump and Compressor Symbols AIChE
System PFD Free System PFD Templates System, Templates, Free
Теоретические основы технологического процесса
Process Flow Diagram Tool
Images ПРАВИЛА ОРГАНИЗАЦИИ ТЕХНОЛОГИЧЕСКИХ ПРОЦЕССОВ
FINAL YEAR PLANT DESIGN I ppt video online download
Химико Технологический процесс 1 Российский Химико-Технологический Университет и
Методы организации технологических процессов то и ремонта автомобилей: Методы те
Factory PID